A collection of the latest mid-power wireless charging chips and solutions
2021-03-05
Now there are more and more wireless charging products in our lives, such as smart phones, smart watches, bracelets, sweeping robots, service robots, and cars, all of which have wireless charging functions.
And the power of wireless charging has evolved from 5W and 10W to 15W, 27W, and 30W. This year, many chip and terminal manufacturers have launched 40W and 50W wireless charging products, and even 65W and 80W wireless charging technologies are ready. Up. Although the current 65W and 80W wireless charging technologies have not yet been marketed, it can be seen that chip and terminal manufacturers are pushing wireless charging to higher power and faster charging speeds.
In fact, the wireless charging solution is mainly composed of the receiving end and the transmitting end. The transmitting end is connected to the power supply and is responsible for sending electric energy, and the wireless transmitting coil is responsible for sending energy out; the receiving end is generally installed on electronic products and is responsible for receiving electric energy. Generally speaking, in wireless charging solutions, the profit of the chip and system integration design at the receiving end is higher, and the technical barriers are relatively high. So, in terms of wireless charging chips, which manufacturers can now provide high-power wireless charging receiving and sending chips, and their solutions?
Renesas’ latest 60W wireless charging receiver chip
IDT has always been a supplier that cannot be ignored in the field of wireless charging, and is also an active promoter of wireless charging technology. However, in September 2018, Renesas Electronics announced the acquisition of IDT for US$6.7 billion and completed the acquisition at the end of March 2019.
Just in January this year, Renesas Electronics released the latest 60W wireless charging receiver P9418. According to its press release, the chip uses Renesas’ unique WattShare technology, which can provide up to 60W of power in a single chip, allowing smart phones and other types of portable devices to be charged quickly and portable.

Figure 1: P9418 wireless charging receiver launched by Renesas Electronics. (Source: Renesas Electronics)
According to its data sheet description, P9418 has the following key features:
.Provides up to 60W receiver power
.WattShare (TRx) mode, up to 10W Tx performance
.Embedded 32-bit Arm® Cortex®-M0 processor
.Industry-leading IOUT current detection accuracy can enhance foreign object detection capabilities
.24kB multi-time programmable (MTP) non-volatile memory, which can easily update firmware and device functions
.Two-way communication, supporting encrypted proprietary authentication
.Support I2C 400kHz standard interface and GPIO
.Comply with WPC 1.2.4 standard and various proprietary charging modes

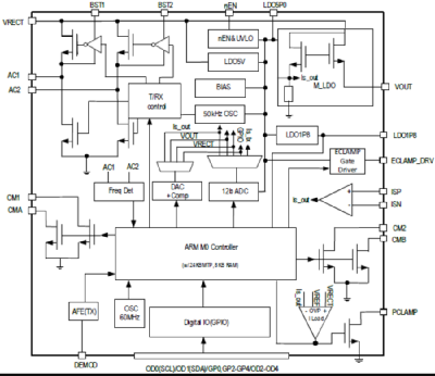
Figure 2: P9418 internal block diagram.
In addition, P9418 has overheating and overvoltage protection functions, and extremely low standby power consumption, and also uses an ultra-small 70-WLCSP package, the size is only 2.82 × 4.22 × 0.50 mm.

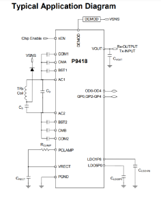
Figure 3: P9418 typical application circuit. (Source: Renesas Electronics)
ST's 50W wireless charging solution
ST is also an important player in the field of wireless charging. In November last year, ST introduced the 50W receiver STWLC88 and the transmitter chip STWBC2.
Among them, STWLC88 supports 50W wireless charging, high-power 12W reverse charging, configurable LDO output voltage, maximum 20V output. Its main characteristics are as follows:
.Provides up to 50W receiver power
.Up to 12W Tx performance
.Embedded 32-bit, up to 64MHz Arm Cortex processor core
.Provide high-accuracy foreign object detection (FOD) and current detection systems to ensure safe and controllable high-power power transmission
.The parameters of the charger chip can be customized through the I2C interface
.Embedded FTP non-volatile memory with more than 1000 erasable and writable memories, which can easily update the firmware and device functions
.Integrated ultra-low impedance, high-voltage synchronous rectifier and low-dropout linear regulator
.Support ST proprietary SuperCharge fast charge protocol
.Comply with WPC Qi 1.2.4 EPP requirements, fully compatible with all Qi EPP certified transmitters on the market
In addition, in terms of packaging, STWLC88 uses a 4.0 x 4.5 x 0.6 110-ball 0.4mm pitch WLCSP package. STWLC88 can also work in a high-efficiency transmission Tx mode to achieve a high-power shared charging mode, and the mobile phone becomes a power bank to charge other devices. The STWLC88 TRx chip also has the industry-leading Q factor detection function, which can ensure the safe operation and charging safety of the end user.
Vodafone's high-power wireless charging chip
In fact, in terms of high-power wireless charging, domestic chip manufacturers are more radical than foreign chip manufacturers. For example, Volta Semiconductor has launched NU1619 (40W) and NU1619A (50W) receiver chips on wireless charging chips, as well as NU1513. (45W) and NU1025 (40W) transmitter chip.
In fact, Volta Semiconductor was only established in 2014. It is a company specializing in wireless charging semiconductor chip design and system solutions. It has offices in Silicon Valley in the United States and Shanghai, Shenzhen and Hefei in China.
According to its official website, NU1619A is a highly integrated and efficient wireless charging receiver. It integrates a synchronous rectifier designed for a wide frequency range and a programmable low dropout regulator to achieve the best system efficiency. The regulator can provide a wide range of regulated voltage or current output; both can be programmed through the I2C interface. NU1619A can carry out two-way communication with the transmitter system through ASK and FSK. Communication conforms to WPC. NU1619A can also be used as a transmitter (Tx) to charge another receiver. Only a few external components are required to transmit a maximum of 10W of power.
The key features are as follows:
.Integrated LDO and 3.5V to 20V output voltage, adjustable step size 40mV
.0.1A to 2.2A rated output current, adjustment step length 20mA
.Dynamically adjust output power according to IC power
.Integrated full bridge and PWM control
.FOD parameter constant
.Support over voltage, over current, over temperature, short circuit protection
.10-bit ADC for voltage, current and temperature measurement
.Integrated 32-bit MCU supports I2C communication
.Two-way communication ASK + FSK

Figure: The internal structure of Volta Semiconductor's NU1619A. (Source: Volta Semiconductor's official website)
According to the currently public information, this chip is selected for the wireless charging receiver solution of Mi 11.
Maxic's 50W transmitter chip
Maxic Technology (Beijing) Co., Ltd. was founded by many doctors who returned from Silicon Valley. The company has a high-quality scientific research team, fast and effective technical support and marketing channels. It is a high-tech enterprise focusing on the development of complex and highly integrated power management chips and systems integrating high-performance analog power, digital and software. Dr. Hao Jianbin, the head of R&D of Maxic, has a strong background. He comes from IDT and has nearly 10 years of chip R&D technology accumulation in the field of wireless charging.
The company has introduced a 30W receiver chip for wired fast charging and a 50W wireless charging transmitter chip MT5815 with integrated USB-PD protocol. This chip is used in a 27W wireless charger of Meizu.
According to public information, Maxic MT5815 is a highly integrated Qi standard wireless charging transmitter chip with USB PD protocol. It supports up to 50W output power and is not limited in backward compatibility. The chip integrates the ARM M0 processor, has excellent high efficiency and compact design, and is suitable for a variety of low-cost, low-power applications. It can be widely used in devices that wirelessly charge 5G smart terminals, smart wearable devices, smart homes, the Internet of Things, and smart home appliances.

Conclusion
Wireless charging can be said to have become more and more popular in the field of consumer electronics in recent years. In addition to the manufacturers and chips mentioned above, there are actually many, such as TI, ADI, NXP, Roma, Toshiba, etc. in foreign countries. There are also Yichong Semiconductor, Jinxinwei, Hanwei, Injixin, Richtek, Nuvoton and so on. It’s just that although TI has mass-produced wireless charging chips very early, it has not launched new products for many years. NXP’s wireless charging products are also many years ago. Most of the other wireless charging chips stay at 15W and below, and those above 30W. Not many chips.